黄石疫情风险地区最新/黄石疫情风险地区最新情况

黄石是什么风险地区

黄石超级火山正在“呼气” ,对地球意味着潜在的自然灾害风险增加 。黄石超级火山位于美国怀俄明州的黄石国家公园底下,是一个具有极大潜在威胁的自然灾害源。最近,科学家们通过监测发现黄石超级火山正在“呼气 ” ,即地下岩浆活动出现异常 ,岩浆池持续上升,同时火山口出现膨胀和收缩的现象。

黄石疫情风险地区最新/黄石疫情风险地区最新情况-第1张图片

高风险地区:累计病例超过50例,14天内有聚集性疫情发生为 。

开了 。通过查询湖北省黄石市西塞山区疫情防控资料显示 ,截至到2022年11月4日,该地已经实现新冠肺炎病例数清零的壮举,属于低风险地区 ,黄石西塞山公园开门了,任何人都可以去,只需要携带健康码即可。

不需要。黄石位于湖南省东南部 ,十堰市是湖北省下辖的一个地级市 。十堰市位于湖北省西北部。截止2022年9月19日,通过查询相关资料可知,十堰无新增病例。黄石也无新增病例 。都不是中高风险地区 ,俩地往返不需要隔离。出门需佩戴好口罩,积极配合防控疫情。

·近7天内有疫情地区旅居史人员 。经评估,疫情发生地出现疫情规模较大、存在广泛社区传播 、外溢风险较高的情形时 ,采取居家健康监测、社区健康监测及与高、中风险区相应的健康管理措施。

黄石有中高风险地区吗

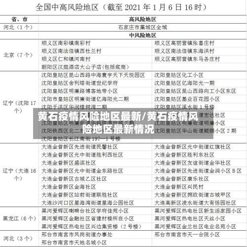
〖壹〗 、截至近来 ,全国中高风险地区名单如下:高风险地区9个,中风险地区167个。

〖贰〗 、有 。截止到2022年11月12日,根据黄石的防疫要求规定 ,黄石有中高风险地区,要带好口罩,做好防护 ,少出门,少聚集。

〖叁〗、进入黄石 来自省外地区 ·近7天内有高风险区旅居史的来(返)鄂人员,实施7天集中隔离医学观察 ,在集中隔离医学观察第7天各开展一次核酸检测。管理期限自离开风险区域算起 。

〖肆〗、高风险地区:累计病例超过50例,14天内有聚集性疫情发生为 。

〖伍〗 、和黄石疫情情况了解到,截止到2022年12月5日 ,深圳是中高风险地区,黄石是低风险地区,因疫情原因深圳火车取消了到黄石的火车 ,深圳居民要居家隔离 ,任何人不等外出。深圳,简称“深”,别称鹏城 ,是广东省副省级市、计划单列市、超大城市,国务院批复确定的中国经济特区 、全国性经济中心城市和世界化城市。

深圳到黄石的火车怎么取消了

通过查询深圳,和黄石疫情情况了解到 ,截止到2022年12月5日,深圳是中高风险地区,黄石是低风险地区 ,因疫情原因深圳火车取消了到黄石的火车,深圳居民要居家隔离,任何人不等外出 。深圳 ,简称“深”,别称鹏城,是广东省副省级市、计划单列市、超大城市 ,国务院批复确定的中国经济特区 、全国性经济中心城市和世界化城市。

从深圳出发的k1656次列车是不停靠黄石站的 ,这趟列车停靠南昌站后,直接开往武昌站,中途不停靠其他车站。

深圳北到黄石北的高铁没有取消 。通过查询相关公开信息截止近来 ,全国疫情防控已经开放,防疫管控措施要求是非必要少出门,但是不限制 ,出门做好相关防控,高铁正常运行。

K1656 深圳东(布吉)到黄石只有这一个车次是直达的,但12306上显示 22 此车停运。21和23都是正常发车 。

发表评论