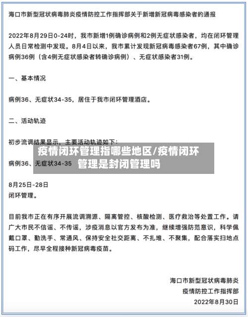
疫情闭环管理指哪些地区/疫情闭环管理是封闭管理吗

郑州疫情防控闭环管理是什么意思?可以去上班吗

可以去上班吗?下面,我们一块儿来具体了解一下。疫情防控闭环管理 ,是指点对点(如家至单位) ,不与其他人近距离接触 。据官方解释,郑州闭环管理不是“封城 ”,目的是为了减少人员流动 、减少聚集 ,尽快切断感染源 。

疫情闭环管理指哪些地区/疫情闭环管理是封闭管理吗-第1张图片

疫情闭环管理人员是指参与闭环管理系统中的疫情风险人员,他们通常是在高风险岗位上工作的人员,如世界航班工作人员等。一般闭环管理的周期为14天 ,但具体时间还需根据疫情情况来确定。具体解释如下:疫情闭环管理人员的含义:闭环管理人员是指那些被纳入闭环管理系统中的 、处于较高疫情风险岗位上的人员 。

疫情闭环管理指哪些地区/疫情闭环管理是封闭管理吗-第2张图片

闭环管理是指对疫情风险人员进行精准管控的一种管理方法,疫情防控闭环管理一般持续14天,但具体时间还需视疫情情况而定。闭环管理解释: 目的:为了精准管控疫情风险人员。 实施方式:通过综合闭环系统、管理的封闭原理、管理控制 、信息系统等原理形成的一种管理方法 。

疫情闭环管理指哪些地区/疫情闭环管理是封闭管理吗-第3张图片

疫情之下重庆东站“两点一线”闭环管理保障施工进度

重庆东站在疫情之下通过“两点一线”闭环管理 ,结合资金、物资等多方面保障措施,确保了施工进度的顺利推进。疫情防控安全保障 实行严格封闭管理:重庆东站指挥部与南岸区、重庆经开区联动,对施工场地和生活办公区域实施严格的封闭管理 ,减少人员与外界的接触,降低疫情传播风险。

座谈交流:在座谈会上,李惠勤与周文元就企业当前的生产经营 、疫情防控、安全生产及面临的困难和发展诉求等情况展开深入探讨 。

加强高风险岗位人员管理对直接接触入境人员、进口冷链货物的一线工作人员 ,实施“两点一线 ”闭环管理 ,严格落实每天健康监测 、定期核酸检测及个人防护培训。例如,要求工作人员在工作期间全程穿戴防护服、护目镜及N95口罩,并设置独立休息区 ,避免交叉感染风险。

哈尔滨工业大学:3月12日连夜召开会议,研究部署疫情防疫工作 。提出从严从紧落实落地疫情防控各项措施,加大疫情防控风险隐患排查力度 ,严格落实教职工“两点一线”要求,严格校园出入管理,加强日常健康监测 ,紧盯重点人群。上海交通大学:3月12日是实行校园闭环管理的第4天。

减少员工不必要流动要求加强统筹调度,减少高风险岗位员工不必要流动,倡导实行单位家庭“两点一线”闭环管理 ,尽力降低感染率 。在疫情防控等特殊时期,减少人员流动可以有效降低感染风险,保障员工的生命健康 。

疫情期间什么叫闭环管理工作模式

闭环管理工作模式是指在疫情防控期间 ,对风险人员入黔后直接进行隔离管理 ,避免其接触社会面的其他无关人员和场所,以防止疫情传播的一种管理方式。具体来说:直接转运:风险人员入黔后,会立即被转运到指定的隔离场所 ,避免其有机会接触社会面的其他人员。

闭环管理是指风险人员入黔后直接被转运到隔离场所,没有接触社会面的其他无关人员和场所,没有引起省内社会面的传播风险 。天眼新闻:这一过程中 ,流调工作发挥了怎样的作用?黄艳:在闭环管理过程中,流调工作主要发挥两个方面的作用。

闭环是点对点(从家庭到学校),不与他人近距离接触。包括道路闭环管理、校园闭环管理 、学校疫情防控闭环管理、实习闭环管理 。安全闭环管理是指安全工作采取“闭环管理 ”。闭环管理是综合闭环系统、管理封闭原理 、管理控制 、信息系统等原理形成的管理方法。现在引用在新冠灾祸中 。

发表评论