【辽宁疫情地区表格图片大全,辽宁省疫情区域划分】
辽宁高中低风险地区名单
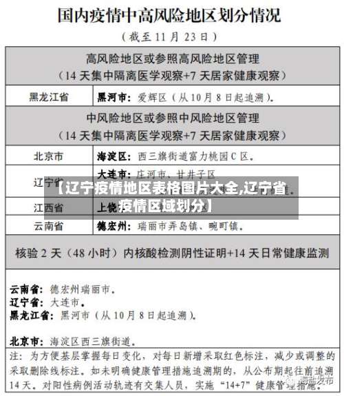
〖壹〗 、辽宁各地区疫情风险等级名单如下:高风险区:沈阳市1个(沈阳市辽中区茨榆坨街道)、营口市1个(鲅鱼圈区北大荒物流股份有限公司) 。

〖贰〗、低 、14中、8高。辽宁省,取辽河流域永远安宁之意而得其名 ,是中华人民共和国省级行政区,省会沈阳,并位于东北地区南部。而根据资料显示 ,截止2022年10月11日,辽宁地区有6个低风险地区、有14个中风险地区 、有8个高风险地区,这些地区分别是抚顺市、铁岭市、鞍山市、朝阳市四个地区有的 。

〖叁〗 、辽宁省高风险地区有32处。通过查询相关公开信息 ,截止到查询日期2022年12月11日,辽宁省高风险地区有鞍山市立山区三处,铁岭市开原市一处、葫芦岛兴城三处、丹东振兴区九处 、丹东元宝区六处、振安区十处。辽宁省其他地区均为低风险地区,实行常态化防控措施 。

〖肆〗、辽宁沈阳地区近来没有中 、高风险区域 ,都是低风险地区。辽宁沈阳各地区疫情风险等级 地区 风险等级 地区 风险等级 大东区 低风地区 沈北新区 低风险地区 于洪区 低风险地区 辽中县低风险地区 苏家区 低风险地区 康平县。
〖伍〗、辽宁省疫情防控分区分级名单 (截至2月29日24时) 与前一次名单相比中风险地区增加了丹东市宽甸满族自治县辽宁省疫情防控分区分级名单(截至2月29日24时) 低风险地区 沈阳市:和平区、沈河区 、大东区、铁西区、苏家屯区 、皇姑区、浑南区、沈北新区、于洪区 、辽中区、新民市、法库县 、康平县。

全国疫情“中高风险 ”地区一览
高风险地区 津南区辛庄镇林锦花园 津南区辛庄镇林绣花园 津南区咸水沽镇丰达园以上3个区域因疫情形势严峻被划定为高风险地区,需严格落实封控措施,包括人员足不出户、服务上门等 。
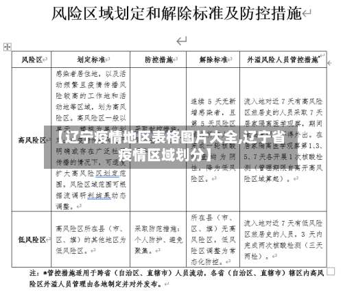
截至近来 ,国内共有2个高风险地区,76个中风险地区,主要分布在陕西省、河南省 、浙江省等地 ,以下为详细信息(数据不包括港澳台地区):高风险地区:具体地区名单会随疫情形势动态调整,可通过权威渠道实时查询。
截至3月21日24时,全国现有38个高风险地区 ,602个中风险地区。以下是高风险地区的详细名单:天津市 西青区(2个):精武镇“和光尘樾”一期建筑工地,西营门街跃升里商业街西区(三区) 。河西区(1个):天塔街清海湾大众浴池。滨海新区(1个):天津临港经济区东方星城。
通过全国疫情风险等级查询小程序进行查询 。
全国中高风险地区名单(截止1月27日)及查询方式如下:中高风险地区名单 高风险地区(9个):河北省:石家庄市藁城区全域;石家庄市新乐市全域;邢台市南宫市全域。黑龙江省:绥化市望奎县全域;绥化市海伦市永富镇众发村;绥化市海伦市永富镇东大村;哈尔滨市利民开发区裕田街道。
截至3月21日24时,全国现有38个高风险地区 ,602个中风险地区 。高风险地区详情如下:天津市:西青区2个,河西区1个,滨海新区1个。山东省:青岛市2个,威海市2个 ,德州市2个,滨州市4个,淄博市1个。陕西省:宝鸡市2个 ,铜川市1个 。甘肃省:兰州市1个,白银市1个。吉林省:吉林市3个。
辽宁省几个市有疫情
〖壹〗、辽宁省14个市有疫情。根据相关资料查询截止2022年11月26日辽宁省14个市有疫情分别为:铁岭、沈阳 、盘锦、抚顺、大连 、锦州、辽阳、丹东、葫芦岛 、阜新、朝阳、鞍山 、营口、本溪 。
〖贰〗、新增病例:7月23日24时-7月24日15时,辽宁省新增9例确诊病例 ,均为大连市报告。7月24日15时-7月25日14时,大连市无新增确诊病例,新增24例无症状感染者。
〖叁〗 、松材线虫病疫区县主要分布在以下地区(依据国家林业和草原局2025年3月公告): 东北地区 辽宁省沈阳市浑南区、大连市中山区等12个地级市的46个县区;吉林省通化市东昌区等2个县区 。
辽宁省哪些地方有疫情
〖壹〗、松材线虫病疫区县主要分布在以下地区(依据国家林业和草原局2025年3月公告): 东北地区 辽宁省沈阳市浑南区 、大连市中山区等12个地级市的46个县区;吉林省通化市东昌区等2个县区。
〖贰〗、中高风险地区范围:辽宁省中高风险区涉及丹东市、营口市(具体风险所在街道(社区)可点击相关链接查看)。核酸检测要求:从4月28日起 ,杭州在上城区 、拱墅区、西湖区、滨江区、萧山区 、余杭区、临平区、钱塘区及西湖风景名胜区开展常态化核酸检测工作,其他区县(市)同步参照实施 。
〖叁〗 、辽宁省14个市有疫情。根据相关资料查询截止2022年11月26日辽宁省14个市有疫情分别为:铁岭、沈阳、盘锦 、抚顺、大连、锦州 、辽阳、丹东、葫芦岛 、阜新、朝阳、鞍山、营口 、本溪。
〖肆〗、四个城市 。据查询辽宁省防疫办了解到截止2022年12月8日辽宁省四个城市有疫情,分别是沈阳市30例 ,大连市2例,阜新市1例,盘锦市1例为新增本土确诊病例。
辽宁哪个地区有疫情
松材线虫病疫区县主要分布在以下地区(依据国家林业和草原局2025年3月公告): 东北地区 辽宁省沈阳市浑南区、大连市中山区等12个地级市的46个县区;吉林省通化市东昌区等2个县区。
辽宁省14个市有疫情 。根据相关资料查询截止2022年11月26日辽宁省14个市有疫情分别为:铁岭 、沈阳、盘锦、抚顺 、大连、锦州、辽阳 、丹东、葫芦岛、阜新 、朝阳、鞍山、营口、本溪。
辽宁最新风险地区名单 高风险地区:11月13日,大连市新增1个高风险地区 ,将庄河市新华街道小寺社区调整为高风险地区。近来,辽宁共有1个高风险地区(黑龙江3个,河北2个 ,四川和辽宁各1个)。
沈阳市 。截止到2022年9月23日,通过查询辽宁省防疫部门显示,辽宁省中只有沈阳市有疫情 ,辽宁省是中华人民共和国省级行政区,位于中国东北地区南部。
通过查询相关公开信息,截止2022年11月4日为止 ,辽宁省有五个地区有疫情。11月3日0至24时,辽宁省新增2例本土新冠肺炎确诊病例,均为沈阳市报告 。新增24例本土无症状感染者 ,其中沈阳市报告1例 、丹东市报告5例、锦州市报告13例、营口市报告3例 、朝阳市报告2例。
发表评论